
什麼是系統櫃?木作櫃與系統櫃常被拿來做比較與討論優劣,其實,這兩者最大的差異就是板材的不同,系統櫃的塑合板為近年才被發明出來的材質,是較為新形態的家具模式。


系統櫃最主要常見的材料為塑合板,中間是木屑壓製而成的的底材木板,再加上美耐皿貼皮而成。美耐皿貼皮是一種高強度塑膠,能做出很多高級材質的表面樣式,抗潮抗刮也耐高溫,非常適合台灣潮濕氣候之外,也不像原木那麼容易撞凹。

系統櫃的優點相信都不用多說,既方便又快速的製程、耐刮、耐酸鹼又防火等等安全性也足夠,機能性更是符合現代人的需求,而簡約的線條跟花色也是近年流行的視覺風格。
除此之外,好的系統櫃也更為環保、健康。相較起來也不會有裝潢常會遇到的甲醛問題。

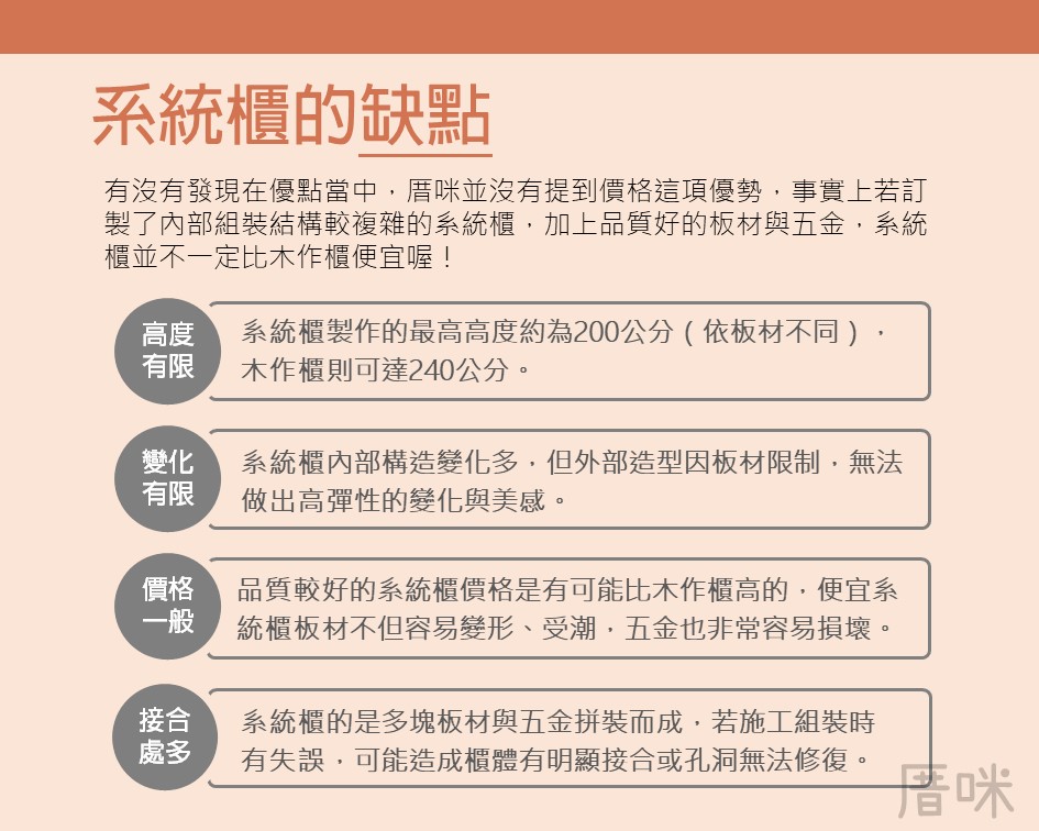
系統櫃的缺點,其實就是不見的一定比較便宜,因為現在規格、五金的價格範圍較廣,如果真的做起來也不見得一定會比木做櫃便宜。
另外,系統櫃的構造變化跟設計的範圍有限,因為系統櫃多數都是已經規格化,或是模組化,除了表面貼皮可以自己多做點花樣,整體櫃體樣式跟造型都已經有限。

系統櫃也分為到府訂做跟賣場現成的組合系統櫃,價格上,現成的組合櫃更便宜。不過訂做的系統櫃就可以完全依照家中的個人生活習慣、使用需求等等做調配與客製化,建議搭配專業的設計師討論建議,讓需求由設計師轉化之後再讓工廠端製作,會更明確不容易出錯。


